所在位置:首页 > 工作动态
四川嘉陵:对照风险提示清单 做好自我“廉政画像”
来源:南充市纪委宣传部        发布时间:2023-08-24 10:01:30

 

 

“党员领导干部要在锤炼优良作风上见真章,要做到为民务实清廉,自我‘廉政画像’就是我对自己岗位廉政风险点的梳理,是我们廉洁从政履职的指明灯……”近日,四川省南充市嘉陵区金凤镇镇长童志在报送自我“廉政画像”表册时表示。

严把干部任职廉政关,今年以来,嘉陵区纪委监委创新领导干部任前廉政谈话机制,结合监督检查和审查调查实际,对新任转任领导干部拟任岗位廉政风险进行全面梳理,形成风险提示清单,在廉政谈话会上“一对一”印发、“一对一”提醒。同时,建立新任转任领导干部自我“廉政画像”制度,督促新任转任领导干部按照“三个对照”(对照党章,对照入党誓词,对照“岗位职责”)、“三个结合”(结合区委主要领导任前谈话要求,结合《廉政风险提示单》所列廉政风险点,结合到岗后实际工作情况、个人情况。)的要求,及时完成自我“廉政画像”,并存入领导干部个人廉政档案,引导其永葆清廉本色。

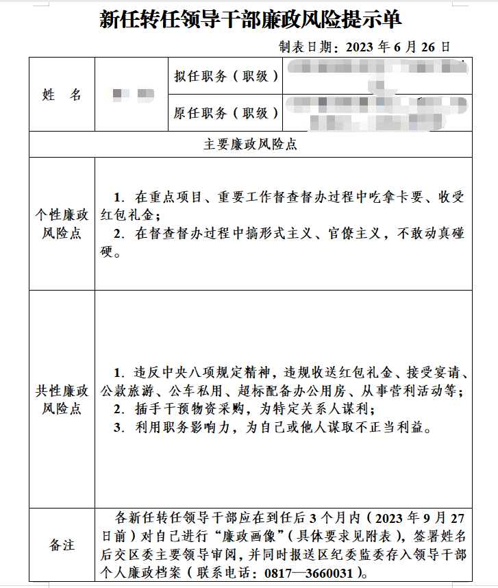
图片

新任转任领导千部廉政风险提示单。

“街道也是党的方针政策落地的‘最后一公里’,离不开我们高效的执行力,项目建设、征地补偿、社区治理,就算是邻里间鸡毛蒜皮的小纠纷,也常常需要我们操心过问,我的‘廉政画像’既符合岗位实际,也比较‘接地气’,贴近群众。”转任嘉陵区西兴街道党工委委员、政法委员、统战委员杜雪说。“自我‘廉政画像’,既是思想上的‘清醒剂’,警示我们不越纪法红线、不要心存侥幸,也是行动上的‘指路灯’,提醒我们多为群众谋福利、不为自己谋私利。”转任嘉陵区委办督查专员阳帅说。

截至目前,嘉陵区纪委监委共收到全区72名领导干部的自我“廉政画像”,建立台账,动态管理,实时更新。“这张‘廉洁画像’及时、准确、完整地勾勒出我们干部的廉政曲线,把监督触角延伸到党员领导干部‘八小时以外’,通过梳理廉政档案、个人报告,延伸检视生活圈、朋友圈、社交圈,完善档案内容,为党员干部精准‘画像’,是队伍管理的‘正衣镜’。”嘉陵区纪委监委党政室主任李泷说。

近年来,嘉陵区围绕“干部清正、班子清廉、用权清晰、民风清新、文化清朗、政治清明”六方发力,严格落实用人管人制度,严格框定行为边界、规范干部日常行为、立好规矩划清红线,全面打响管党治吏、正风肃纪、惩贪治腐“三场持久战”,构建立体清廉监督模式,让人民群众切实感受到全面从严治党就在身边。

“我们坚持对组织、对党员领导干部高度负责的态度,做到精准‘画像’,严把党员干部政治关、品行关、作风关和廉洁关,擦亮党员干部‘廉洁身份证’,努力营造风清气正的良好政治生态。”嘉陵区纪委监委负责人表示。

 

 

 

友情链接:中央纪委国家监委网站 | 廉洁四川
廉洁顺庆 | 廉洁高坪 | 廉洁嘉陵 | 廉洁阆中 | 廉洁南部 | 廉洁西充 | 廉洁仪陇 | 廉洁营山 | 廉洁蓬安 | 南充新闻网
ICP备案号:蜀ICP备16033899号- 1